About
Case Studies
Contact
Case Study: Connecting People with Creative Opportunities
Name: Nancy Smith
Age: 73
Bio: Nancy is energetic, independent, and loves staying active. After years of caregiving and raising a family, she’s now focused on herself and eager to explore her creative side.
Quote: “After years of taking care of everyone else, I started feeling those little creative sparks come back.”
Goals: Try new things, challenge herself creatively, and meet like-minded people.
Pain Points: Struggles to find local classes that are easy to discover.

Name: Deb Harrison
Age: 55
Bio: Deb left her corporate career six years ago and now runs a part-time coaching practice focused on grief and end-of-life support. With her husband newly retired, she’s looking for ways they can spend meaningful time together.
Quote: “It feels like I have to follow a dozen things just to find one interesting class.”
Goals: Explore new creative outlets, find shared activities with her husband, and connect with a like-minded community.

Personas
Design Approach
These insights shaped the direction of the product: a centralized platform where people could browse local creative classes with ease and enjoy doing it.
Typography: I chose Lora, a serif font with warmth and clarity. It has a maturity to it, but doesn’t feel formal or stiff.
Color palette: I wanted the colors to feel calm but energizing, soft enough to be inviting, but not dull. The goal was to build trust and spark curiosity.
Navigation: I kept the structure simple and direct. Users shouldn’t have to think twice about where to click next.
I took a mobile-first approach, then created mid-fidelity wireframes for desktop to ensure a consistent and accessible experience across devices.

Buttons
Default
Hover
Pressed
Icons
Mid-Fidelity Wire Frames

Testing & Iteration
I built a prototype and tested it with users, focusing on key flows like browsing categories (art, writing, cooking), filtering by location, and exploring individual classes.
Here’s what I heard:
-The class-finding flow felt natural and well thought out.
-Users appreciated that they could explore the site before creating an account which made it feel low-pressure and respectful of their boundaries.
-A few users asked for small but impactful improvements:
-Add hyperlinks to category names (not just the images) for clarity.
-Include a link to suggested supplies with each class, so users can factor cost into their decision-making.
-Update the hero image to better reflect the diversity of the audience.

I implemented each of these suggestions as these changes were simple but important, and each one helped make the platform more welcoming and easier to navigate.

Final Thoughts
This project was about more than building a course directory. It was about creating an experience that welcomes people into a new chapter of life and encourages them to stay curious. I focused on clarity, ease of use, and subtle design choices that convey warmth without condescension.
For an audience that’s often overlooked by tech, the design needed to do more than function. It needed to invite.
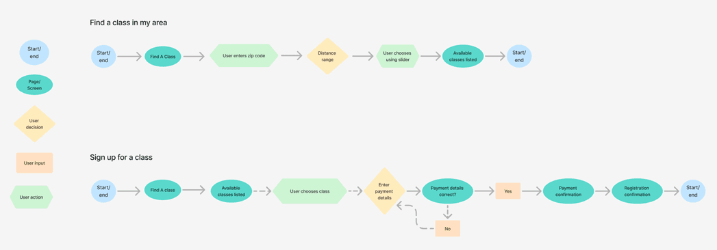
User Flow


Sitemap



Helping Curious Creatives At Or Near Retirement Find Their Next Chapter
Many people approaching retirement have spent decades focused on saving and preparing for the future but weren't planning what they want to do with their time once they get there. Suddenly faced with more free time and a renewed sense of possibility, they’re looking for something meaningful: a new skill, a sense of connection, or simply something fun to explore.
Research shows that creative hobbies like painting, writing, cooking, learning a new language can offer real emotional and social benefits during this transition. But finding those opportunities isn’t always easy. It often means sorting through fragmented listings, local event boards, and online platforms that weren’t built with this audience in mind.
That’s where this project began.
My Role
I led the project as the end-to-end UX/UI designer: from initial research and competitive analysis, to wireframes, prototyping, and user testing. My focus was creating a welcoming, intuitive experience that empowered people to explore new creative paths without the usual friction.
Research: Listening First
The goal of this project was to identify how people at or near retirement could easily find local classes that support their creativity. I began with a competitive analysis of platforms like Active, ClassPass, Skillshare, and MasterClass. While each served a purpose, none focused on local, in-person creative learning for this specific audience. The biggest gap? No one was speaking directly to them.
Next, I conducted user interviews to learn how people were approaching creative hobbies: what motivated them, where they looked for classes, and what made the experience feel successful. I spoke with people who were curious, active, and ready to try something new but were consistently frustrated by how scattered the search process was.
What stood out most was this: people didn’t just want to learn something new. They wanted a sense of connection. They wanted to feel seen, supported, and welcomed into a space that encouraged exploration without pressure.